文昌国际航天城文清大道周边三条配套道路工程初步设计及概算编制、施工图设计
来源:紫贝集团 时间:2025-12-31
文昌国际航天城文清大道周边三条配套道路工程初步设计及概算编制、施工图设计
比选公告(第二次)
海南紫贝发展控股集团有限公司
二〇二五年十二月
第一章 比选公告
依据业务发展需要,海南紫贝发展控股集团有限公司就文昌国际航天城文清大道周边三条配套道路工程-初步设计及概算编制、施工图设计面向社会公开邀请有意向的承包人参选,现将比选工作事项说明如下。
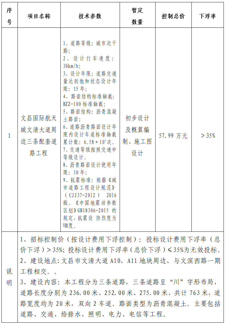
一、项目基本情况

二、应答人资格条件:
(一)须提交的资格条件:
1、营业执照(复印件加盖公章),企业经营范围包括建筑工程设计咨询等。
2、资质证书(复印件加盖公章),企业资质具备市政行业(道路工程)甲级或以上设计资质证书。
3、法定代表人证书或者法定代表人授权委托书及本人身份证。
4、有履行合同所必需的人员和专业技术能力;(由应答人单位自行出具的承诺函原件)。并提供近3年内不少于1项且单项签订合同额超50万(含)以上的市政行业(道路工程)项目业绩及相关合同复印件。
(二)信誉要求
1、应答人资格没有处于正在被取消、暂停的状态;没有被处于责令停业、财产被接管、冻结、破产状态等情况;至应答人提交应答人文件截止之日止近3年内没有违规中标或严重违约或重大工程质量问题。(证明材料:提供承诺函格式自拟)。
2、应答人须书面承诺:应答文件中所附的有关证明、证书、证件等材料真实有效。
3、未被列入信用中国网站(www.creditchina.gov.cn)“严重失信主体名单”,查询链接:“信用中国-信用服务-信用信息分类查询,及未被列入“失信被执行人”、“重大税收违法失信主体”,查询链接:“信用中国-信用服务-重点领域严重失信主体名单查询”。
4、参加本次比选活动前三年内,在经营活动中没有重大违法记录(提供承诺函原件);
5、有依法缴纳税收;(需提供2026年比选前六个月内任意一个月的依法缴纳税收证明或税收完税证明或免税证明相关材料复印件加盖应答人单位公章;如该期间无纳税情况,需提供单位依法纳税承诺函及最近期的完税证明并加盖单位公章)。
(三)项目负责人:需提供相关证书、截止至开启时间最近前3个月在报价单位缴纳社保的证明,复印件加盖单位公章。
(四)本项目不接受联合体应答,不允许转包分包。
三、获取比选通知书时间及方式:
(一)时间:2025年12月31日下午16:00起(北京时间)。
(二)获取方式:在海南紫贝发展控股集团有限公司网站及微信公众号相应公告中自行下载比选通知书;如有相关补遗将在海南紫贝发展控股集团有限公司网站及微信公众号发布相关补遗公告,不再另行通知。
四、开启时间及地点:
(一)时间:2026年1月5日下午3:00(北京时间)。
(二)地点:海南紫贝发展控股集团有限公司五楼会议室。
截止至开启时间,各应答人的法定代表人或授权代表携带应答文件(一正二副,资格标、商务标分别密封加盖应答人公章)及法定代表人身份证或法定代表人授权委托书及被授权代表人身份证按时出席比选会议并签到,否则作无效响应处理。签到时间以递交应答文件及法定代表人身份证或授权代表人授权委托书及授权代表本人身份证明原件时间为准,逾期递交应答文件或递交的应答文件不符合规定将不予受理,作无效响应处理。注:资格标(一正二副、正副本分开密封)、商务标(一正二副、正副本分开密封)、电子版应答文件共计5套密封材料。
五、联系人及电话:陈工 18689887072
附件:
附件1:文昌国际航天城文清大道周边三条配套道路工程初步设计及概算编制、施工图设计-比选公告(第二次).docx
附件2:文昌国际航天城文清大道周边三条配套道路工程初步设计(含概算)及施工图设计任务书.doc
